View Issue Details

IDProjectCategoryView StatusLast Update
0000499Trip ReaderData 数据纠错public2025-01-06 01:29
ReporterMyGen Assigned To 
PrioritynormalSeverityminorReproducibilityhave not tried
Status newResolutionopen 
Product Version1.6.19 (iOS) 
Summary0000499: 青岛公交胶州巴士线路号适配问题
Description

已前往胶州市测试部分胶州公交线路,但实际测试发现线路号写入难以找出规律
目前胶州公交存在城运控股胶州巴士、交运即墨、胶州中达三家运营公司。胶州巴士运营30、32与33开头的四位数线路,交运即墨运营35开头的四位数线路、胶州中达运营36开头的四位数线路。
交运即墨经测试倍胜卡机显示线路号为999999,写卡为9999,无法识别。
胶州中达经观察,使用雄帝卡机,写线路为6位9777开头,无法识别。
城运控股胶州巴士线路测试了3001、3008、3027、3066、3077、3088、3201、3216、3303共9条线路,均使用倍胜卡机,线路号显示与写卡分别为:
3001: 000651→0651
3008: 000658→0658
3027: 770027→0027
3066: 000694→0694
3077: 000695→0695
3088: 000696→0696
3201: 000671→0671
3216: 001216→1216
3303: 770003→0003
胶州巴士运营的线路中,3066、3077、3088为单独线路号段,300X、301X、302X、320X、321X、330X都存在连续编号
经查询,市区中651~670、681~700以及1开头的四位线路号段空缺、以上线路中3001、3008、3066、3077、3088、3216写线路不存在冲突,但3027、3201、3303与市区线路写卡有冲突。
因此是否可对以上不冲突线路进行适配

TagsNo tags attached.
Attached Files
IMG_4329.jpeg (939,266 bytes)   
IMG_4329.jpeg (939,266 bytes)   
IMG_4335.jpeg (1,582,667 bytes)   
IMG_4335.jpeg (1,582,667 bytes)   
IMG_3669.jpeg (2,588,515 bytes)   
IMG_3669.jpeg (2,588,515 bytes)   
IMG_3713.jpeg (2,973,940 bytes)   
IMG_3713.jpeg (2,973,940 bytes)   
IMG_3717.jpeg (3,065,322 bytes)   
IMG_3717.jpeg (3,065,322 bytes)   
IMG_3781.jpeg (2,075,817 bytes)   
IMG_3781.jpeg (2,075,817 bytes)   
ProvinceShandong 山东
CarrierBus 公交
TypeTU

Relationships

related to 0000530 assignedMyGen 青岛公交线路号补充 
related to 0000863 newMyGen 青岛公交线路号识别相关问题反馈 

Activities

MyGen

2023-07-01 15:17

reporter   ~0000936

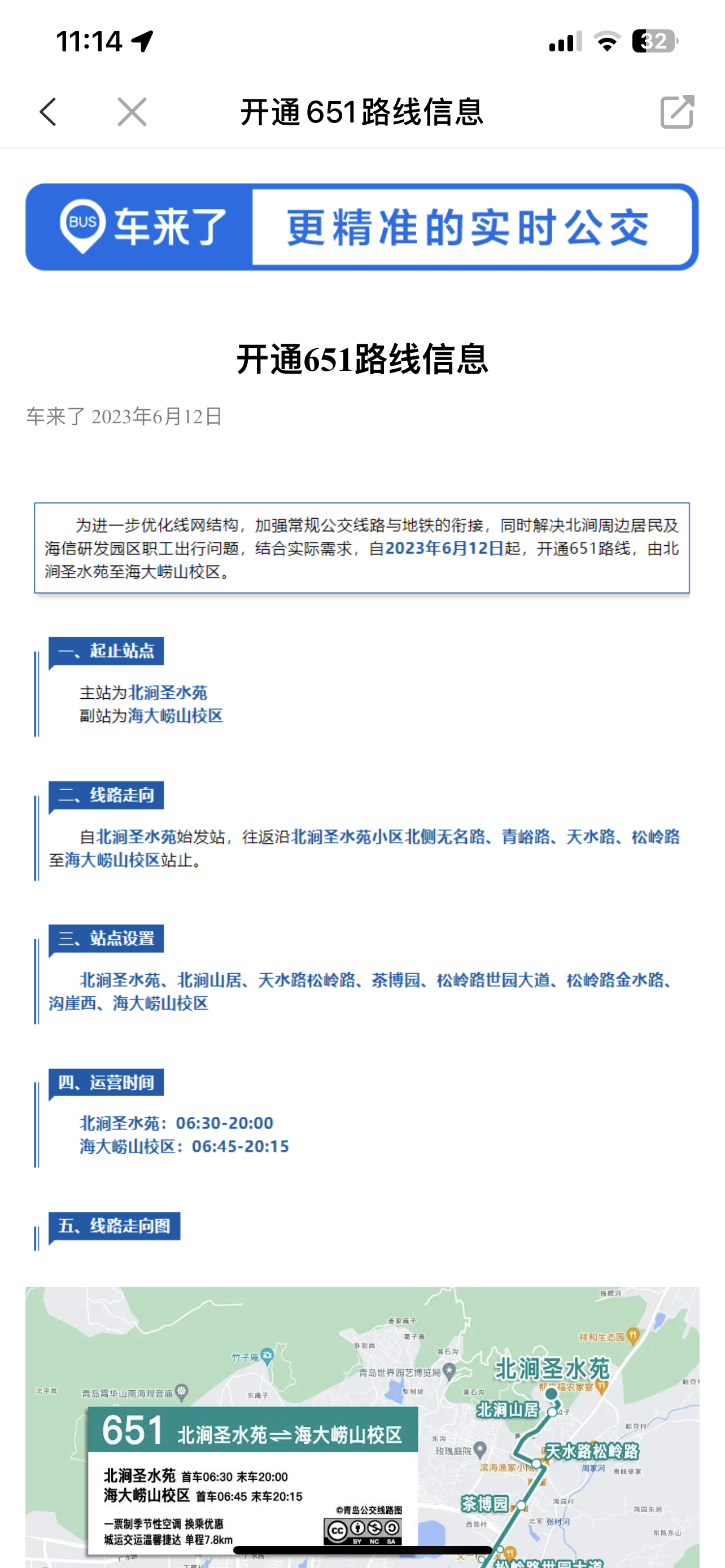
补充:
651路已于6月12日开通,预计可能写卡会和3001路写卡有冲突,可暂时不适配3001路

IMG_8715.png (1,868,022 bytes)   
IMG_8715.png (1,868,022 bytes)   

Yihong Wu

2023-07-02 07:27

manager   ~0000941

对于同一城市内不同编号体系相互矛盾的问题,原则上只适配主城区。对不矛盾的编号进行部分匹配的做法费力不讨好也没有可持续性。
这类问题唯有当地完成系统性编号才能处理,参考北京南京上海。

MyGen

2023-07-02 09:05

reporter   ~0000942

目前来看胶州巴士的卡机线路号与主城区冲突的可能性较大,因此可先不适配胶州巴士,待系统编号之后再统计。

Issue History

Date Modified Username Field Change
2023-05-26 02:17 MyGen New Issue
2023-05-26 02:17 MyGen File Added: IMG_4329.jpeg
2023-05-26 02:17 MyGen File Added: IMG_4335.jpeg
2023-05-26 02:17 MyGen File Added: IMG_3669.jpeg
2023-05-26 02:17 MyGen File Added: IMG_3713.jpeg
2023-05-26 02:17 MyGen File Added: IMG_3717.jpeg
2023-05-26 02:17 MyGen File Added: IMG_3781.jpeg
2023-07-01 15:17 MyGen Note Added: 0000936
2023-07-01 15:17 MyGen File Added: IMG_8715.png
2023-07-02 07:27 Yihong Wu Note Added: 0000941
2023-07-02 09:05 MyGen Note Added: 0000942
2023-12-10 16:31 Yihong Wu Relationship added related to 0000530
2025-01-06 01:29 Yihong Wu Relationship added related to 0000863